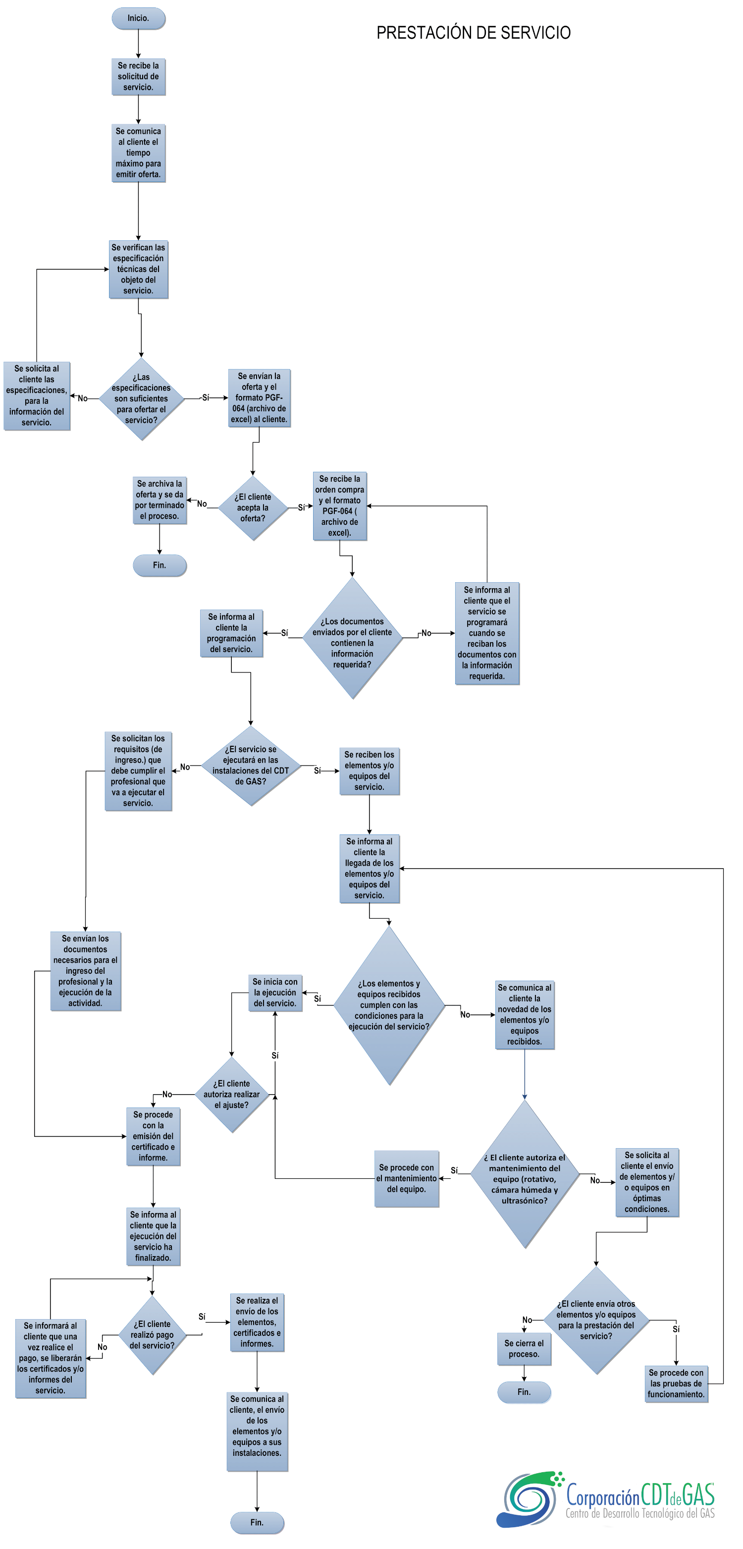
Proceso de prestación de servicios
El siguiente diagrama de flujo describe el proceso para la prestación de los servicios ofertados por el Centro de Metrología de Fluidos (CMF) del CDT de Gas, mediante el cual se pretende facilitar la información del proceso de solicitud de servicio, contratación, hasta la finalización y entrega de resultados.



